Lumenis - Rebranding

A laser and aesthetics company.
I created a master brand and sub-brands, resulting in a brand guidelines that established a clear, consistent visual language across print and digital.

Branding
Exhibition
Concept

Brand guidelines

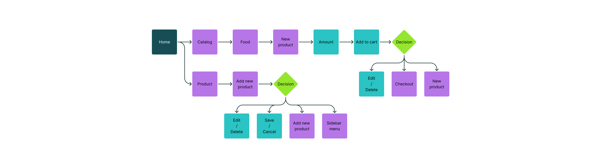
The goal was to create an efficient, user-friendly cashier interface that speeds up product search, enhances workflow, and improves grid organization for smoother supermarket operations.

Lumenis PiQo

Branding for the PiQo department at Lumenis, specializing in tattoo removal.
The concept focused on a sense of release, freedom, and a return to a natural state.
The dancers in motion and the colored powder dispersing in the air conveyed exactly the message we aimed to deliver.